Review Policy
The 7th International Conference on Economics and Business Studies (ICOEBS) 2025 implements a single-blind peer review process to ensure the quality, relevance, and academic integrity of submitted papers. The review is conducted through multiple stages and is guided by international standards. In past ICOEBS conferences, the average acceptance rate of full papers for presentation was approximately 70%, maintaining a high standard of academic contribution and relevance.
1. Initial Screening & Editorial Evaluation
All submitted abstracts and papers will first be reviewed by the editorial team and track directors to determine their suitability within the conference's aims, scope, and themes. At this stage:
- Submissions that do not meet thematic relevance or academic standards will be returned to authors with recommendations or rejection.
- Those that pass this stage will move on to a formal peer-review process.
2. Peer Review Process
Papers that are accepted in the initial screening will be evaluated by two independent reviewers who are experts in their respective fields. The reviewers will assess the manuscript based on the following criteria:
- Originality and novelty of the research
- Methodological rigor and clarity
- Relevance to economics, business, and SDGs
- Theoretical and practical implications
- Academic contribution and citation potential
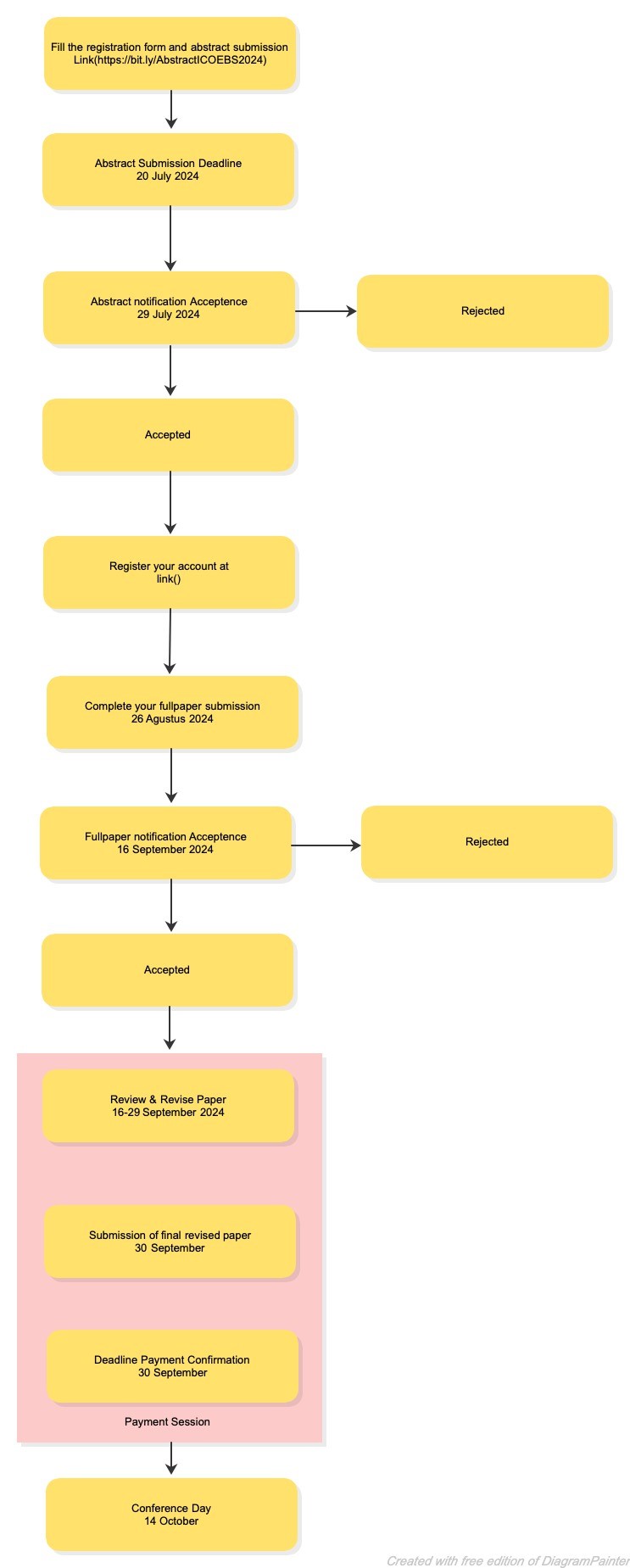
This review process typically spans two weeks, and authors will receive detailed feedback to guide further revisions. Based on the reviews, the committee may issue one of the following decisions:
- Accept Submission
- Minor/Major Revisions Required
- Decline Submission
3. Revision and Final Submission
Authors whose papers are invited for revision must submit a revised version that addresses the reviewer comments within the provided timeline (1-16 November 2025). The final version is then evaluated again to confirm all necessary improvements have been made.
4. Full Paper Acceptance & Conference Participation
Once accepted after revision, authors must:
- Finalize full paper by 16 November 2025
- Confirm payment and registration by 29 November 2025
- Prepare for presentation on Conference Day: 2 December 2025
Only accepted papers that meet the revision and payment deadlines will be included in the conference proceedings.
5. Post-Conference Publication Evaluation
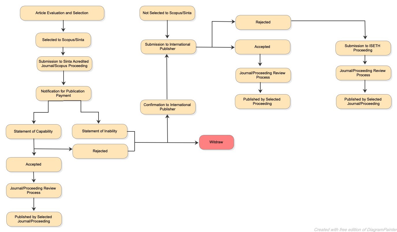
Following the conference, all presented papers undergo article evaluation and selection for publication. The process includes:
- Selection for Scopus/Sinta-accredited journals or international publishers
- Payment confirmation for journal processing
- Journal/proceeding review process by selected publishers
- Final publication decision
Authors not selected for indexed journals may be redirected to ISETH Proceedings or other suitable alternatives.
6. Plagiarism Policy
All submissions must comply with the plagiarism standard of less than 20% similarity using verified similarity detection software (Turnitin). Any indication of plagiarism will result in immediate rejection.

