Review Policy
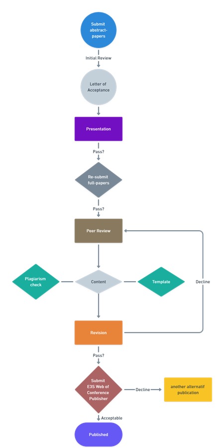
For participating (registration) ICGDM 2026, only need to submit abstract-papers. The submitted abstract-papers will be evaluated (initial review) by the committee to check the suitability of the papers with the conference's focus and scopes. Afterward, the committee will provide the "Letter of Acceptance" for the authors. Once they pass the presentation, the authors will be notified by the committee in order to re-submit the full-papers. The articles will be sent to the committee for content review before collected to be submitted to Internationally Indexed Proceeding. The full-papers will reviewed by the reviewer (peer-review). It will be double-blindly reviewed by two international reviewers. The authors are given a chance to submit the revision no later than 10 days.

Initial Review
The track director evaluates each manuscript in the submission track to determine if its topic and content is suitable for consideration for the conference before being reviewed. Manuscripts that do not meet minimum criteria are returned to the authors. This is in the best interest of the authors who could then decide to either correct the problems or to submit the manuscript to a more appropriate venue, avoiding delays from a lengthy review process that would nonetheless lead to rejection.
Peer Review
Manuscripts that pass the initial review by the Track Directors, will be sent to several referees based on their expertise. Each manuscript is reviewed by at least two referees. The referees are asked to evaluate the manuscript based on its originality, soundness of methodology, impact to design research, and relevance to design practices. To facilitate timely publication, referees are asked to complete their reviews and provide individual critiques within two weeks. After collecting the referees' reports, the Track Director makes a recommendation on the acceptability of the manuscript.
Acceptance Decision
Based on the referees' comments, the Track Director makes a final decision on the acceptability of the manuscript and communicates to the authors the decision, along with referees' reports. The status reports to reviewers should identify the reviewers of each paper, the final decision can be "Accept Submission", "Revisions Required", or "Decline Submission." The revised version should be submitted considering the review comments.
Plagiarism
The authors should make sure that the manuscript pass a criterion of less than 20 percents similarity to other publications.