The Manuscript Review and Publication Process
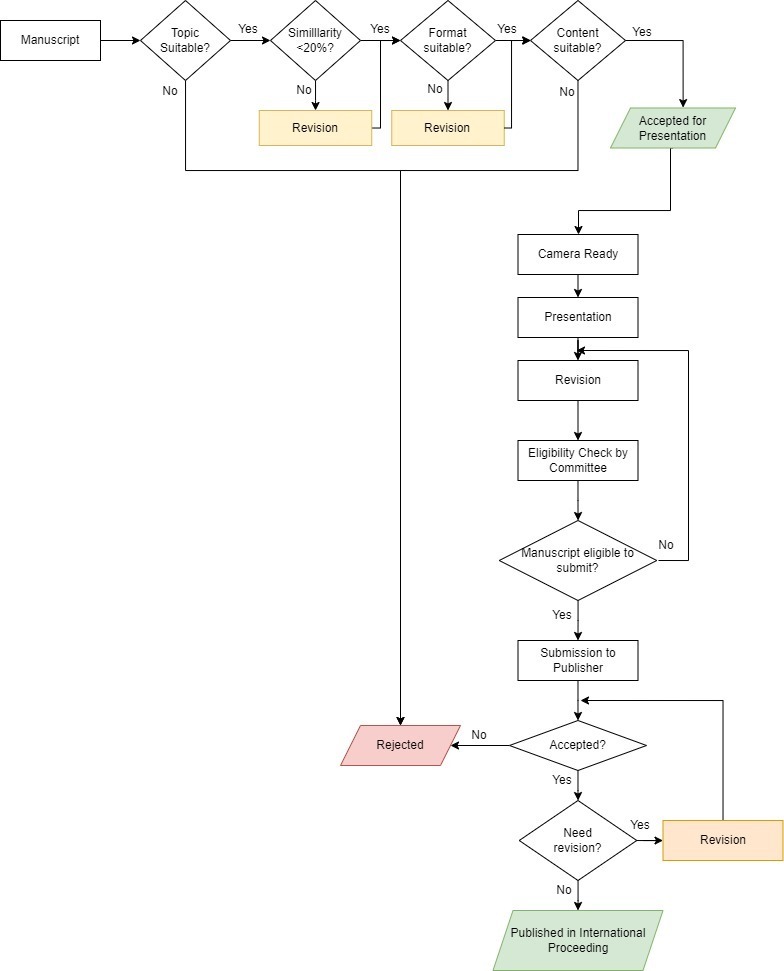
Initial Screening and Acceptance for Presentation The process commences with the submission of a Manuscript, which undergoes a preliminary evaluation based on four critical benchmarks: thematic relevance, plagiarism threshold (similarity index < 20%), formatting compliance, and content suitability. If the manuscript fails to meet the thematic scope, it is summarily Rejected. However, if deficiencies are identified in similarity or formatting, the author is granted an opportunity for Revision. The manuscript will be peer-reviewed by at least two independent expert reviewers with relevant expertise in the manuscript’s topic. The review process will assess the following aspects: Originality, Methodology, Scientific contribution, Validity of results, Quality of references. Possible outcomes of the review include:
Presentation and Eligibility Verification Post-acceptance, the author prepares the Camera-Ready version and proceeds to the Presentation stage. Following the presentation, the manuscript undergoes further Revision before being subjected to an Eligibility Check by the organizing committee. This stage is iterative; if the committee deems the manuscript ineligible for final submission, the author must return to the revision phase until the necessary standards are met.
Publisher Review and Final Publication Upon successful verification, the manuscript is formally Submitted to the Publisher. The publisher then conducts a final evaluation to determine if the work meets their specific standards:
All accepted paper will be submitted to Scopus-Indexed proceedings (to be confirmed...)
The conference welcomes researchers, academics, and practitioners to submit a complete scientific manuscript (maximum 2 papers for each Author) sent through the seminar management system on The 13th ICETIA 2026 website in Ms. Word format (.docx, .doc).
To submit a Full Paper, please use the following link:

12345 Street Name, City. State 12345
P: (123) 456 7890 / 456 7891
© Copyright 2026 Company Name