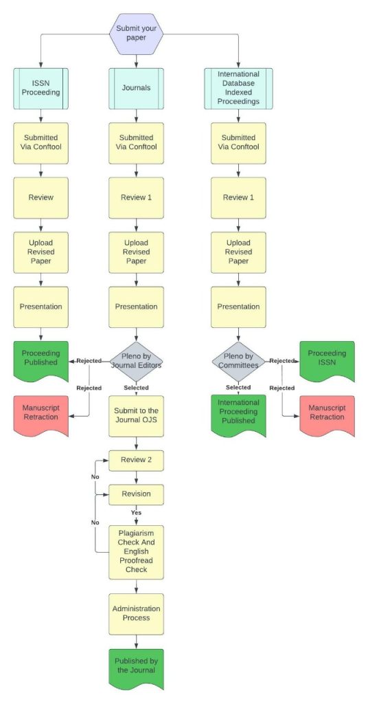
Publication Process & Peer Review Policy
Peer Review Process
Introduction The rigor of a peer review system ensures the quality of a research article. Proceeding employs a rigorous peer review system. All submitted manuscripts undergo a peer-review process before publication.
Double-Blind Peer Review
The review process is an important aspect of the publication process of an article. It enables authors to improve their manuscripts and aids editors in making decisions on manuscripts. Proceeding employs a double-blind peer review system.
A double-blind peer review system is an anonymous review system whereby the identity of the author(s) of a manuscript is concealed from the selected reviewers. All details that may enable a reviewer to identify the author(s) of a manuscript are removed from the manuscript before the manuscript is sent to the reviewer. Similarly, the reviewers' identities are also concealed from the author(s) when sending the reviewers' comments to the author(s).
Proceeding considers the double-blind peer system as a more effective review system because it limits possible bias from either the selected reviewers or from authors.
The Peer Review Process
Proceeding employs a three-stage review process – editorial office, review, and editors' decision.
The first stage of the review process takes place in the editorial office. On submission, a manuscript is reviewed to ensure that it meets the minimum requirements of the of the publishable article in the ICOMER 2025 before it is sent to external reviewers. At this stage, the manuscript is reviewed for the following
- Possible plagiarism: The manuscript is evaluated to compare the level of similarity with other published work. Proceeding uses the Turnitin plagiarism detection system to achieve this goal. Manuscripts that have a high level of similarity with other works (including the author(s) previous works) are rejected at this stage. The authors are provided with the similarity report together with the decision to reject the manuscript.
- Scope: After a manuscript has undergone a similarity check and the level of similarity is judged to be appropriate, the content of the manuscript is checked to ensure that it fits within the scope of the journal selected by the author(s). In situations where the content of the manuscript does not fit the scope of the journal, the author's consent is sought for the manuscript to be transferred to a more suitable journal. A transferred manuscript does not automatically translate to an accepted manuscript in the receiving journal. The manuscript still undergoes the usual peer review and may be accepted or rejected if it is not suitable.
- Recent references: Proceeding encourages authors to cite more recent articles. Preferably, a considerable number of the cited articles should be works that were published within the last five years. This is especially important for articles submitted to journals in the life sciences.
- Language: The Proceeding currently publishes the full text of articles in the English language.
- Manuscripts are checked for the structure, organization, correctness, and clarity of the language as it adheres to the journal's Instructions for Authors. The editorial office usually makes corrections to minor grammatical errors in such a manner that it does not alter the manuscript. However, in situations where language is substantially difficult to comprehend, the manuscript is returned to the author to improve the clarity of the language.
Manuscripts that fail in this first stage of the review process are returned to the author(s) for modification and resubmission. This first stage of the review is very important as it enables the author(s) to improve the manuscript at an early stage. This first stage of the manuscript review is usually completed within a week.
Once a manuscript successfully completes the editorial office review process, it proceeds to the second stage. The second stage of the review process employs the double-blind review system. One reviewer was selected from our database, the editorial board of the journal, or other sources. These reviewers have expert knowledge of the subject area of the manuscript. The reviewers are invited to review the manuscript by sending them the abstract of the manuscript. Upon acceptance to review the manuscript, the full text of the manuscript is sent to the reviewers after the author(s) have been concealed.
Reviewers are required to evaluate the manuscripts and provide useful comments to enable the author(s) to improve the quality of the manuscript. Reviewers also score the manuscript in terms of originality, contribution to the field, technical quality, clarity of presentation, and depth of research. Finally, reviewers make one of the following suggestions about the manuscript.
- Requires minor corrections.
- Requires moderate revision.
- Requires major revision.
- Not suitable for further processing. In this case, the reviewer provides the specific reason(s) why the manuscript was not further processed.
Upon receipt of the reviewer's comments, the editorial office reviews the comment. All reviewer's comments are thereafter sent to the author(s). The reviewers' identities are concealed from the author(s). The total time is taken to complete the second stage of the manuscript review dependent on the availability of the reviewers. However, it is expected to be completed between one to four weeks.
Using the reviewers' comments, the author(s) make corrections to the manuscript and submit a revised manuscript. Upon receipt of the revised submission, the manuscript undergoes the third and final stage of the review process. The original manuscript, the revised manuscript, and all the reviewers' comments are sent to an editor of the journal. The editor reviews the manuscript together with International Scientific Committee and makes one of the following decisions.
- Accept as it is.
- Accept with minor corrections.
- Requires major corrections.
- Send revised manuscript for review again.
- Reject.
Manuscripts that are accepted as it is being scheduled for publication. Manuscripts that require corrections (either minor or major) are sent to the author(s) to affect the corrections suggested by the editor. After effecting the corrections, the editor reviews the manuscripts again before the manuscripts are accepted for publication. In some cases, the editor may require authors to make corrections a second time.
