Call for Papers
Call for Papers
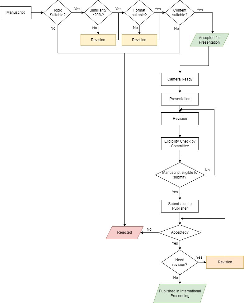
Presented papers will be submitted to AIP Conference Proceedings, indexed by Scopus.
The conference welcomes researchers, academics, and practitioners to submit a complete scientific manuscript (maximum 2 papers for each Author) sent through the seminar management system on The 12 th ICETIA 2025 website in Ms. Word format (.docx, .doc).
To submit a Full Paper, please use the following link:
Peer Review Process
