Registration
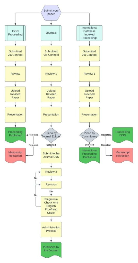
Paper Peer Review Process
- Author submits manuscript to our conference tool through this following link.
- All manuscripts submitted to this conference must follow focus and scope, and author guidelines for the publication. The submitted manuscripts must address scientific merit or novelty appropriate to the focus and scope. All manuscripts must be free from plagiarism contents. All authors are suggested to use plagiarism detection software to do the similarity checking. Editors will check the each manuscripts’ similarity rate using the Turnitin software.
- The Editor-in-Chief (EIC) will check the feasibility of the topic for possible publication. Suitable manuscripts are submitted to the editors for further processing. Manuscripts not suitable for publication will be rejected.
- The EIC will check the completeness of provisionally accepted manuscripts based on the guidelines for authors, adherence to the journal’s templates, adequacy of references, originality (check on potential plagiarism issues), and accuracy of language.
- Manuscripts that meet the journal format and requirements will be forwarded to a minimum of two reviewers/advisory editors under a double-blind process. Manuscripts that did not meet the requirements will be sent back to the author/s for revision. The reviewers give scientific valuable comments improving the contents of the manuscript. Based on the results of the peer review, the EIC decides whether a manuscript may be published without revisions, or be sent back to authors to perform minor revisions or major revisions; a manuscript may also be rejected. For a minor revision, the authors are requested to submit a final version of the manuscript with the required changes. For a major revision, a final version of the manuscript will be resubmitted to the peer reviewers for re-evaluation. In this case, the peer review process begins anew.

Registration Fee(s)
| PARTICIPANT CATEGORY | INDONESIAN | OVERSEAS |
|---|---|---|
| General Presenter | 350.000 IDR | 30 USD |
| UMS Undergraduate Students | 100.000 IDR | 7 USD |
| Non-Presenter | 50.000 IDR | 4 USD |
| Additional Paper | 200.000 IDR | 15 USD |
| Additional Presenter* | 200.000 IDR | 15 USD |
Additional information:
Selected papers will be considered for publication in the following journals:
- Indonesian Journal on Learning and Advanced Education (IJOLAE) (SINTA-2) with a publication fee of IDR 1,000,000;
- Jurnal Pendidikan Ilmu Sosial (SINTA-3) with a fee of IDR 750,000; and
- Jurnal VARIDIKA (SINTA-3) with a fee of IDR 500,000.
All accepted papers will be published in the Proceedings International Conference on Education Innovation and Social Science, which are indexed in GARUDA and have an online ISSN: 2961-9602
The payment can be made in the following bank account information:
Bank Name: Bank Negara Indonesia (BNI)
Account Number: 4000212132
Account Holder: Pendidikan Akuntansi FKIP UMS